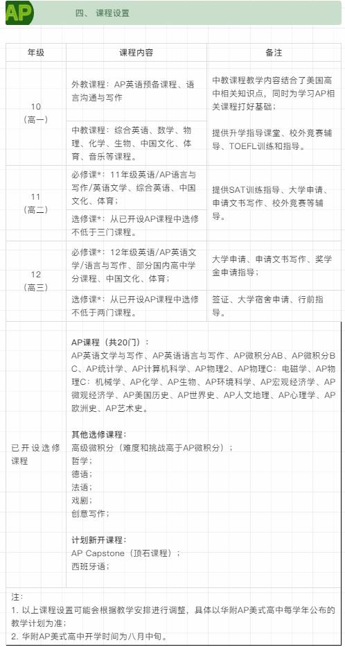
2020华附国际部AP招生简章
发布时间:2019.10.18

近期招生活动 


2020华附国际部招生信息发布会


参加对象:初三、高一、高二(或同等学历)的学生及家长

时间:2019年11月3日(周日)上午10:00-12:00

地点:广州市天河区中山大道西1号华师附中国际部(奥校楼)三楼讲学厅


华附国际部AP美式高中课程在线报名


Baidu
map