EAP学术英语:素质英语养成课程
6年级-10年级
线下面授 / 线上课程
刷题考试可能是大多数同学的英语学习方式,然而当四选一时,你还是会采用万能大法——三长一短选最短,而学霸的百年回复是:靠语感;当你去问老师语法问题,他们的解答是:这是习惯用法,背下来就可以了
你和学霸的差距到底在哪里?
你:把刷题当做了真正的学习,在每次获得1/4的正确答案时,永远受到三倍错误影响,反复加深自己的迷惑。而在考试之外,把英语当作高冷女神,胆怯羞涩地提起她,看电影时,必须找母语陪伴。
学霸:做题只是开胃点心,原版阅读、绘本、小说才是正餐,原声电影、英语新闻则是甜品。即使是试卷上的阅读理解和完形填空,他们分分钟也能脑补成一部狗血剧。
随着中、高考改革的步伐,英语考试呈“外刊化”趋势,整体选题、出题风格越来越向雅思托福等学术水平考试靠拢。传统学习方式已远远满足不了实际运用的需求,因此,英语学习急需转向素质培养。
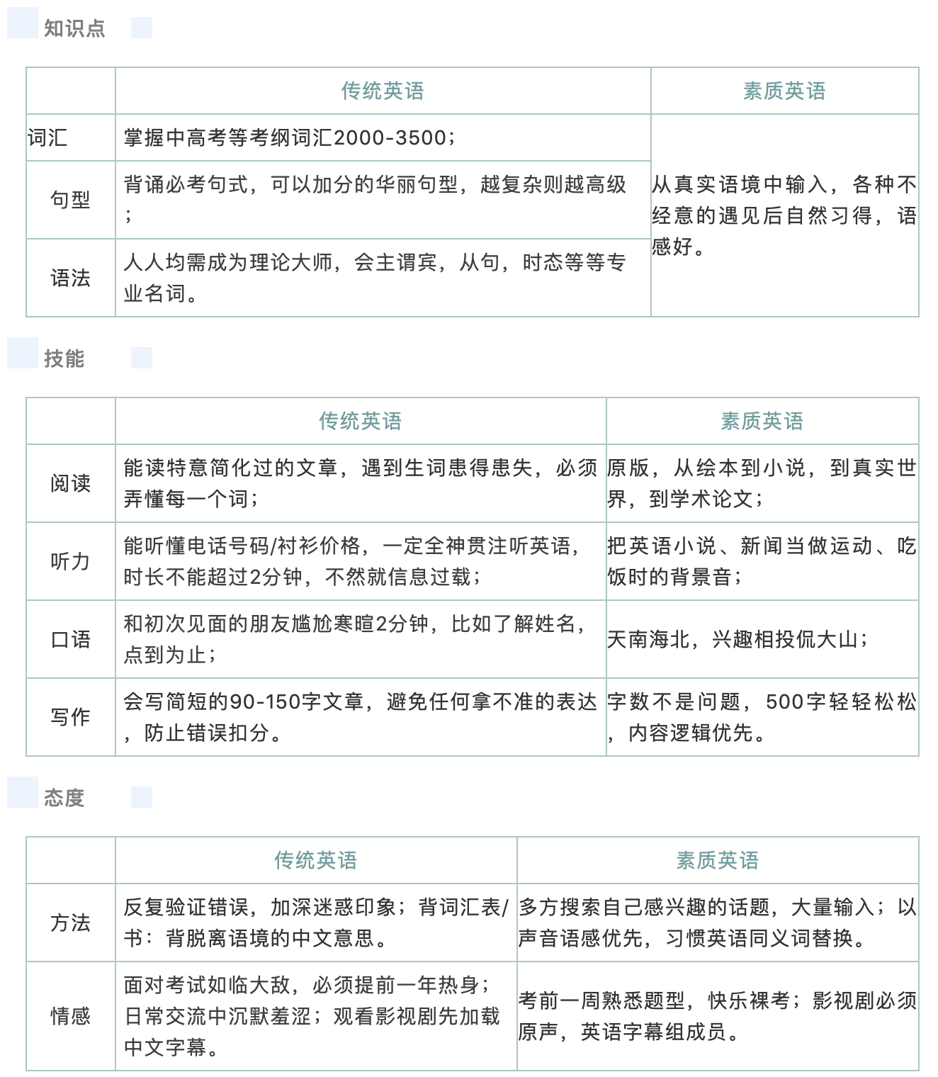
传统英语 VS 素质英语

如何提升素质英语?
秉承素质英语学习理念,华附国际部的语言中心开设了EAP学术英语课程,包含以下几大特点:
1. 以学生活动为主体,极大提升学习兴趣,一改传统的传教式教学。在轻松的研讨环境中提升口语能力,增加单词量,锻炼思辨能力。
2. 华附国际部认证的中外教团队,中教老师均由海外名校毕业,具有多年教学经验,深知中外教育培养人才目标。摆脱传统填鸭式教学,真正的人文素质教育,带来课堂的全新体验和国际视野。
3. 广罗天地的单元话题、原汁原味的语料素材、直击现场的记录视频……全方位拓展知识面和批判性思维,兼顾英文写作、演讲、辩论、答辩等综合能力。
4. 无缝衔接AP、IB、A-Level等国际课程和海外留学,应对中/高考体制考试和出国标准考试(托福,雅思,SAT等),为各类国际赛事提供学术支持,如:MUN(模联)、USAD/USAP(美国十项全能/五项全能大赛)、丘成桐中学科学奖、Intel ISEF(英特尔国际科学与工程大奖赛)……
课程概要
包含听说、读写、语言运用三门课
招收6-10年级学生
一年学习,包含:寒暑假+平常周末
每次课3-4小时
每班20人左右
学费25000-36000/人/学年
教学内容
以剑桥大学出版社的Unlock体系教材及牛津大学出版社的Oxford体系教材为主。侧重点在于对接国际标准,培养英文思维,拓展国际视野,着力在写作与口语中培养孩子对于话题的分析、理解与创造的能力,从而提升学生英语能力及批判性思维能力。
杂志期刊原版文摘阅读:构建系统的人文/社科/自然科学知识体系,全面培育英文素质,提升英文阅读。
原汁原味英文听觉输入:BBC记录视频,直击话题现场,开阔视野和知识面;丰富多样的语料库,突破口语听力,夯实英文能力。
小组团队合作——研讨、演讲、问卷调查、海报设计、辩论及答辩等。碰撞思维,锤炼英文表达,加强交流沟通,提升口语展示能力。
学术论文写作。以课题研究为单位,收集相关信息和观点,辩证性了解话题正反面,确立自身观点并进行有力论证。
招生对象
家长:希望您是对教育有追求的,拥有以素质教育提升学生全方位能力的教育观,认可华附国际部的教育理念——培养学生的自我认知、自我驱动力、思辨能力、社交能力、社区意识、世界公民。
学生:欢迎所有对英语学习感兴趣,希望英语成为终生优势的6-10年级同学。
地域:地域不受限制,建议广州市内的同学报读线下课程,广州市外的同学报读线上课程。
课时安排及费用

报名及入学流程
1. 扫码提交报名表
2. 添加LC小助手微信(微信号:HFILC2015)
3. 咨询答疑,缴费办理准考证(考务费100元)
4. 自由选择是否参与体验课(详见以下海报)
5. 参加统一测试(时间:1月23日下午14:30-16:10),根据测试成绩,合理分级
6. 注册缴费确定学位
7. 开班上课(寒假集中授课时间:1月30日-2月6日)
联系方式
咨询电话:020-38630695转358,111, 112, 114, 115, 116。
咨询微信号:HFILC2015
咨询时间:9:30-18:30(周一至周五)
上课地点:广州市天河区中山大道西1号华师附中奥校楼国际部